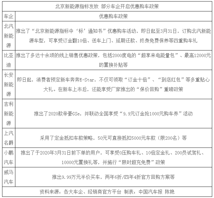
針對獲得2020年北京新能源購車指標的消費者,北汽新能源、上汽名爵、小鵬汽車等車企在定金方面加大優惠力度,比亞迪、吉利新能源、威馬汽車、長安新能源等車企則在購車禮包上下功夫,推出了專屬北京市場的購車優惠政策。

政策努力推動 車企花式促銷:新能源汽車限購能加速放寬嗎?

2月26日,北京市小客車指標調控管理辦公室公布了2020年第1期新能源小客車指標配置結果,其中包括54200個個人指標,3000個單位指標,2800個營運小客車指標。當前新能源小客車指標申請個人共有467360個。如果按照目前的新能源指標分配規則測算,最新的申請者仍至少需8年的時間排隊。

另外,由于疫情原因,北京市小客車指標調控管理辦公室宣布小客車指標有效期截止日調整為在2020年1月24日至北京市解除重大突發公共衛生事件響應之日后60日的指標持有人,可于解除之日后120日內辦理完成車輛登記手續。

車企加碼優惠購車以求刺激市場

此次,北京將今年除了2800個營運新能源小客車指標外的其他新能源小客車指標5.72萬個,全部放出。這或將對新能源汽車市場起到一定刺激作用。

就在北京新能源汽車指標發放前夕,《中國汽車報》記者整理發現,針對獲得2020年北京新能源購車指標的消費者,北汽新能源、上汽名爵、小鵬汽車等車企在定金方面加大優惠力度,比亞迪、吉利新能源、威馬汽車、長安新能源等車企則在購車禮包上下功夫,推出了專屬北京市場的購車優惠政策。

“北京是一個很明確增量的市場,爆發需求很激烈?!?全國乘用車市場信息聯席會秘書長崔東樹在接受《中國汽車報》記者的采訪時指出,車企需極短時間內快速、有效地應對,加大產品的投放力度,給予更多的促銷支持。這是一個極其關鍵的“戰役”?,F在真正的購牌需求應該很急迫,拿牌照后可能很快購車,所以這時企業紛紛推出花式營銷購車方式是很正確的選擇。

那么,現如今消費者選擇購買新能源汽車都會考慮些什么因素呢?多次搖號無果后轉戰新能源車牌的市民張先生對《中國汽車報》記者表示:“在等待搖號的過程中,也花了不少時間研究車型。在張先生看來,車輛的品牌關注度、補貼力度、充電便捷程度、實際行駛里程、安全性等都是普通消費者考慮的主要因素。雖然現在補貼力度在下降,但在等待車牌的兩年里,新能源汽車的質量、駕駛感、行駛里程越來越好了,現在車企的優惠力度也越來越大,所以這次號牌出來后,計劃盡快選擇一款車型,解決家庭無車的不便性。

多部委鼓勵放寬號牌配額提振汽車產業

為盡快恢復和刺激消費,短短10天之內,工信部、商務部等多部門相繼表態呼吁增加汽車號牌配額,表示將大力促進市場消費提質擴容,積極穩定汽車等傳統大宗消費,鼓勵汽車限購地區適當增加汽車號牌配額,帶動汽車及相關產品消費。

2月16日出版的《求是》雜志刊登了中共中央總書記、國家主席、中央軍委主席習近平的重要文章《在中央政治局常委會會議研究應對新型冠狀病毒肺炎疫情工作時的講話》。習近平總書記提出要積極穩定汽車等傳統大宗消費,鼓勵汽車限購地區適當增加汽車號牌配額,帶動汽車及相關產品消費。

2月20日,商務部市場運行司副司長王斌表示,商務部接下來將會同相關部門研究出臺進一步穩定汽車消費的政策措施,減輕疫情對汽車消費的影響。同時鼓勵各地根據形勢變化,因地制宜出臺促進新能源汽車消費、增加傳統汽車消費政策。

2月25日,工信部印發《關于有序推動工業通信業企業復工復產的指導意見》,并提出各地要積極穩定汽車等傳統大宗消費,鼓勵汽車限購地區適當增加汽車號牌配額,帶動汽車及相關產品消費。

目前,我國實行限購的有7市1省,包括北京、上海、天津、廣州、深圳、杭州、成都、海南省。其中,廣州、深圳率先出臺政策松綁“限購”。2月21日,廣東省政府印發《廣東省進一步穩定和促進就業若干政策措施》,提出推動有條件的地市出臺老舊汽車報廢更新補貼政策,鼓勵廣州、深圳進一步放寬汽車搖號和競拍指標。

當前形勢下,相信其他地區也會做出積極的響應。崔東樹表示:“目前,放寬號牌配額是拉動汽車消費立竿見影的方式,鼓勵新購汽車消費,滿足消費者沒有被滿足的購車需求,應該是應對危機的一個很好的措施?!?/p>

呼吁限購城市轉變號牌管理

“在我國一些城市已實行汽車限購多年,一直受到社會各界的廣泛批評,歷年全國兩會上,都有人大政協代表委員提出建議,要求取消汽車限購?!爸袊妱悠嚢偃藭鞑ヮ檰柹虺轩i表示,北京已經限購十年,并且越來越嚴。

隨著疫情爆發,限購城市增加汽車號牌配額的政策是否會破例出臺顯得更為迫切。

“實踐證明,靠限購解決交通擁堵問題不是長久之計,限購地區該換個思路了?!鄙虺轩i表示,一方面,人們期望的并不是這些城市對汽車的完全解禁,而是希望他們“適當增加汽車號牌配額”,給全國起一個帶頭作用,提振汽車市場的消費信心和消費熱情;另一方面,人們更希望的是以北京為首的這些限購城市在適度松綁限購的同時,能夠積極探索出一條特大城市解決交通擁堵問題的新路。過去的許多政策都是“砌墻頭”般的“防堵”思路。交通擁堵了,就加高買車的墻;汽車產能過剩了,就加高造車企業準入門檻。結果是限來限去,堵車的問題沒解決,產能過剩的問題也解決不了。

隨著公共交通水平的提升和城市治理能力的增強,尤其是新能源汽車對城市大氣污染防治起到的作用,放開限購在理論上存在可能性。去年曾一度有消息傳出,北京在考慮增長新能源汽車牌照數量。“北京汽車消費需求太大是核心問題?!贝迻|樹向記者指出,建議北京放寬號牌的管理,改善號牌的管理方式。記者了解到,業內外專家普遍贊同放開對新能源汽車的限購政策,盡管新能源汽車限購放開可能對汽車銷量帶來的作用并不會太大,但從長遠來看卻是一項有益之舉。

[責任編輯:張倩]

免責聲明:本文僅代表作者個人觀點,與電池網無關。其原創性以及文中陳述文字和內容未經本網證實,對本文以及其中全部或者部分內容、文字的真實性、完整性、及時性,本站不作任何保證或承諾,請讀者僅作參考,并請自行核實相關內容。涉及資本市場或上市公司內容也不構成任何投資建議,投資者據此操作,風險自擔!

凡本網注明?“來源:XXX(非電池網)”的作品,凡屬媒體采訪本網或本網協調的專家、企業家等資源的稿件,轉載目的在于傳遞行業更多的信息或觀點,并不代表本網贊同其觀點和對其真實性負責。

如因作品內容、版權和其它問題需要同本網聯系的,請在一周內進行,以便我們及時處理、刪除。電話:400-6197-660-2?郵箱:[email protected]

電池網微信
電動汽車
新能源車
新能源指標