
上汽燃料電池車 中國電池網資料圖
今年的政府工作報告里,出現了“清潔能源汽車”這一詞匯:“鼓勵使用清潔能源汽車”。有業內人士認為,未來政府對于綠色汽車的扶持與推廣將更廣泛,除了純電動車、混合動力汽車以外,氫燃料電池車、柴油車、天然氣車以及甲醇汽車等清潔能源汽車將迎來更好的發展機會。
一直以來,因具有零排放、效率高和能量密度高等優勢,氫燃料電池車備受關注。
在國際上,日本、韓國、美國、歐盟等均已經制定了燃料電池汽車發展路線,并且現代、豐田和本田已有量產車型上市,寶馬、大眾、通用、福特、戴姆勒等汽車廠商計劃推出燃料電池汽車。據外媒evsales發布的數據顯示,全球燃料電池汽車(僅指乘用車)2016年的注冊量為2312輛,同比增長225%。
作為能源消耗大國,中國對燃料電池新型技術產業領域也日益重視,整體產業規模也在不斷擴大。
《中國制造2025》中明確提出了中國燃料電池汽車產業化目標,即到2020年要生產1000輛左右的燃料電池汽車,并進行示范運行;到2025年,制氫、加氫等配套要完善,燃料電池汽車可實現區域的小規模運行。
《“十三五”國家戰略性新興產業發展規劃》明確提出了燃料電池汽車要“產業化”。規劃指出,到2020年要實現燃料電池車批量生產和規模化示范應用。
另外,根據最新公布的國家補貼政策,燃料電池車補貼額度不退坡,燃料電池乘用車20萬元/輛;輕型客車、貨車30萬元/輛;大中型客車、中重型貨車50萬元/輛。
在企業方面,福田歐輝斬獲100輛氫燃料電池電動車訂單;富瑞特裝擬在3年內完成13500輛燃料電池商用汽車的示范推廣應用;青年集團也與連云港海通公交簽約1500臺氫燃料電池車訂單。
東莞氫宇新能源科技有限公司總經理歐陽洵在接受中國電池網(微號:mybattery)采訪時表示,中國燃料電池產業發展今非昔比,2010年至今,燃料電池產業整體規模已經擴大了10倍。“燃料電池技術實際上已經很成熟,成本也很低了,在很多領域,燃料電池成本比鋰電池更便宜。”
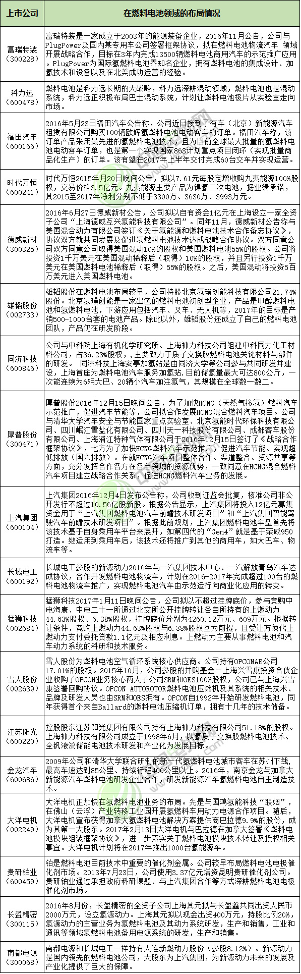
除了車企以外,雄韜股份(002733)、大洋電機(002249)、猛獅科技(002684)、南都電源(300068)等上市公司都在著手布局或持續關注燃料電池的研發與生產。中國電池網整理了氫燃料電池相關概念股相關動態,以供參考。

中國電池網上市公司公告等公開資料整理

電池網微信












