為滿足新能源汽車的上述發展目標要求,經測算,至2017年上海市新能源充電設施規模需達到10.3萬個,有充電功能的公交停保場需42座;至2020年,上海市新能源充電設施規模需達到21.1萬個,有充電功能的公交停保場需68個。

近日,記者獲得了《上海市電動汽車充電基礎設施專項規劃(2016-2020年)(征求意見稿)》,意見稿指出,至2017年上海市新能源充電設施規模需達到10.3萬個;至2020年,上海市新能源車輛充電樁規模至少達到21.1萬個。

根據上海市新能源汽車發展現狀,結合未來發展趨勢,預計到2017年上海市新能源車輛發展規模將達到13.1萬輛,其中新能源乘用車約12.1萬輛,公交、物流、環衛等其他車型約1萬輛;到2020年上海市新能源車輛發展規模將達到26.3萬輛,其中新能源乘用車約24.5萬輛,公交、物流、環衛等其他車型約1.8萬輛。

為滿足新能源汽車的上述發展目標要求,經測算,至2017年上海市新能源充電設施規模需達到10.3萬個,有充電功能的公交停保場需42座;至2020年,上海市新能源充電設施規模需達到21.1萬個,有充電功能的公交停保場需68個。

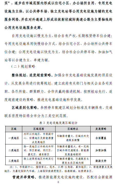
積極推進新能源乘用車用戶結合居民區、辦公場所停車位配建充電樁,至2020 年建設公務、租賃、私人小客車自、專用充電樁不少于17.5萬個,滿足用戶基本充電需求。鼓勵有條件的自、專用充電設施對社會公眾開放。至2020年,通過新建地塊配建、已有公共停車場增建等措施,合理布局建設社會停車場所公共充電基礎設施不少于2.8萬個,滿足用戶臨時補電需求。至2020年全市建設公交、物流、環衛、客車專用充電樁不少于0.77萬個,建成有充電功能的公交停保場68座,滿足行業的基本充電需求。

http://m.chronotech.cn/batteryzt/news/58061.html

以下為意見稿全文:

上海“十三五”充電規劃將出爐 2020年將建充電樁超21萬個

上海“十三五”充電規劃將出爐 2020年將建充電樁超21萬個

上海“十三五”充電規劃將出爐 2020年將建充電樁超21萬個

上海“十三五”充電規劃將出爐 2020年將建充電樁超21萬個

上海“十三五”充電規劃將出爐 2020年將建充電樁超21萬個

上海“十三五”充電規劃將出爐 2020年將建充電樁超21萬個

上海“十三五”充電規劃將出爐 2020年將建充電樁超21萬個

上海“十三五”充電規劃將出爐 2020年將建充電樁超21萬個

上海“十三五”充電規劃將出爐 2020年將建充電樁超21萬個

上海“十三五”充電規劃將出爐 2020年將建充電樁超21萬個

上海“十三五”充電規劃將出爐 2020年將建充電樁超21萬個

上海“十三五”充電規劃將出爐 2020年將建充電樁超21萬個

上海“十三五”充電規劃將出爐 2020年將建充電樁超21萬個

上海“十三五”充電規劃將出爐 2020年將建充電樁超21萬個

上海“十三五”充電規劃將出爐 2020年將建充電樁超21萬個

上海“十三五”充電規劃將出爐 2020年將建充電樁超21萬個

上海“十三五”充電規劃將出爐 2020年將建充電樁超21萬個

上海“十三五”充電規劃將出爐 2020年將建充電樁超21萬個

[責任編輯:梁小婧]

免責聲明:本文僅代表作者個人觀點,與電池網無關。其原創性以及文中陳述文字和內容未經本網證實,對本文以及其中全部或者部分內容、文字的真實性、完整性、及時性,本站不作任何保證或承諾,請讀者僅作參考,并請自行核實相關內容。涉及資本市場或上市公司內容也不構成任何投資建議,投資者據此操作,風險自擔!

凡本網注明?“來源:XXX(非電池網)”的作品,凡屬媒體采訪本網或本網協調的專家、企業家等資源的稿件,轉載目的在于傳遞行業更多的信息或觀點,并不代表本網贊同其觀點和對其真實性負責。

如因作品內容、版權和其它問題需要同本網聯系的,請在一周內進行,以便我們及時處理、刪除。電話:400-6197-660-2?郵箱:119@itdcw.com

電池網微信
充電規