工信部網站消息,工業和信息化部、環境保護部開展了鉛蓄電池企業準入審核工作,現公示了2013年第一批通過準入審核的6家鉛蓄電池企業名單。其中, 駱駝股份 的控股子公司駱駝集團襄樊蓄
工信部網站消息,工業和信息化部、環境保護部開展了鉛蓄電池企業準入審核工作,現公示了2013年第一批通過準入審核的6家鉛蓄電池企業名單。其中,駱駝股份的控股子公司駱駝集團襄樊蓄電池有限公司位列第一批行業準入名單。
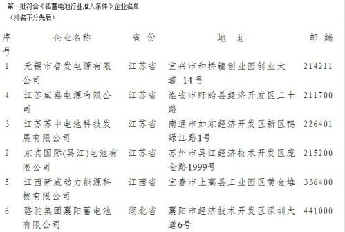
工信部網站消息,工業和信息化部、環境保護部開展了鉛蓄電池企業準入審核工作,現公示了2013年第一批通過準入審核的6家鉛蓄電池企業名單。其中,駱駝股份的控股子公司駱駝集團襄樊蓄電池有限公司位列第一批行業準入名單。
免責聲明:本文僅代表作者個人觀點,與電池網無關。其原創性以及文中陳述文字和內容未經本網證實,對本文以及其中全部或者部分內容、文字的真實性、完整性、及時性,本站不作任何保證或承諾,請讀者僅作參考,并請自行核實相關內容。涉及資本市場或上市公司內容也不構成任何投資建議,投資者據此操作,風險自擔!
凡本網注明?“來源:XXX(非電池網)”的作品,凡屬媒體采訪本網或本網協調的專家、企業家等資源的稿件,轉載目的在于傳遞行業更多的信息或觀點,并不代表本網贊同其觀點和對其真實性負責。
如因作品內容、版權和其它問題需要同本網聯系的,請在一周內進行,以便我們及時處理、刪除。電話:400-6197-660-2?郵箱:[email protected]

電池網微信
